根据《兽药管理条例》和《兽药注册办法》规定,经审查,批准昆山博青生物科技有限公司等6家单位申报的复方溶葡萄球菌酶氯己定喷剂等4种兽药产品为新兽药,核发《新兽药注册证书》,发布产品工艺规程、质量标准、说明书和标签,自发布之日起执行。
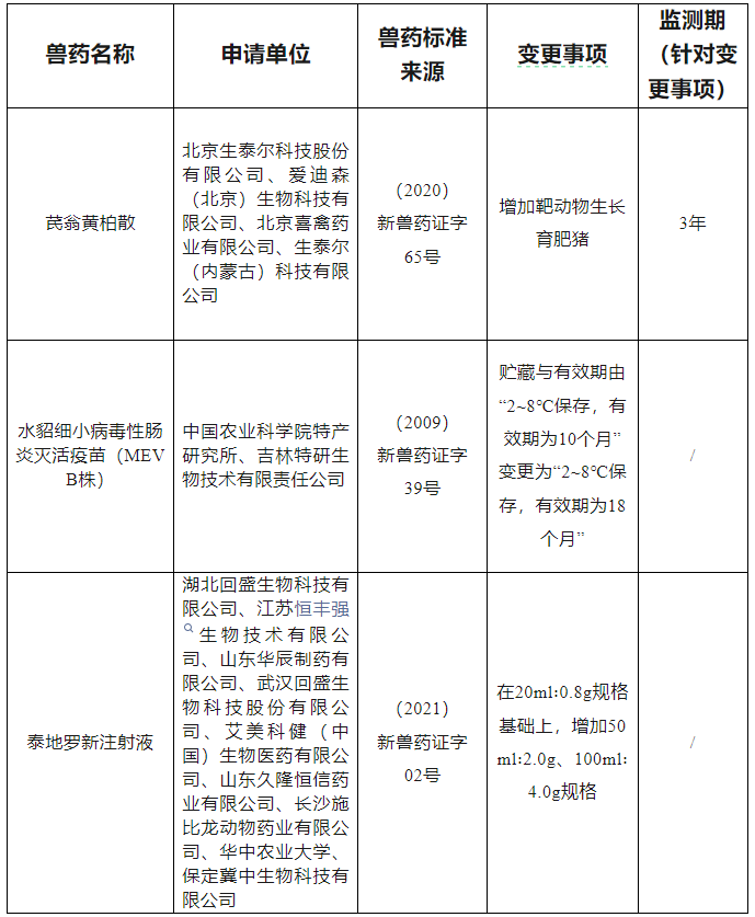
批准北京生泰尔科技股份有限公司等4家单位申报的芪翁黄柏散兽药产品变更注册,发布修订后的说明书和标签,自发布之日起执行;批准中国农业科学院特产研究所等11家单位申报的水貂细小病毒性肠炎灭活疫苗(MEVB株)等2种兽药产品变更注册,申请人按照农业农村部批准的变更事项,自行修改原批准的说明书和标签对应内容,并印制、使用。
特此公告。
新兽药注册目录

兽药变更注册目录

|
|
|
|
|
|
|
|
|
|
|
|
|
|
|
|
|
|
|
|
信息来源:农业农村部